En
首页
关于速迈医学
新闻资讯
解决方案
产品中心
人力资源
用户中心
联系我们
Menu
首页
关于速迈医学
新闻资讯
解决方案
产品中心
人力资源
用户中心
联系我们
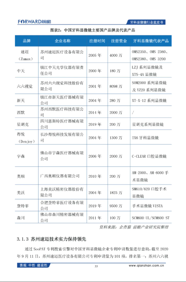
前瞻产业研究院:2020年中国牙科显微镜行业蓝皮书
发布时间:
2020-09-18
阅读:
7,083
次
Prev
上一篇
【战高温】8月18日苏州显微镜交付火热战报!
下一篇
速迈大事件 | 公司更名公告
Next
口腔科产品
手术显微镜
显微镜附件
放大镜和医用头灯
手外科、骨科、整形外科产品
手术显微镜
显微镜附件
放大镜和医用头灯
耳鼻喉科产品
手术显微镜
显微镜附件
放大镜和医用头灯
眼科产品
手术显微镜
显微镜附件
放大镜和医用头灯
神经外科产品
手术显微镜
显微镜附件
放大镜和医用头灯